개인 온라인 뱅킹
기업 온라인 뱅킹
KB bank 오신 것을 환영합니다!
中文
国民银行
아시아 금융을 선도하는 글로벌 은행
Asia Top 10,Global TOP 50
홈 페이지
개인업무
기업업무
인터넷뱅킹 업무
은행소개
고객센터
개인업무
개인예금
개인대출
송금업무
기업업무
기업예금
기업대출
송금업무
수출입
인터넷뱅킹 업무
개인
기업
은행소개
고객센터
분지행안내
KB 새소식
채용정보
은행 정보공시
고객센터
자주하는 질문
온라인 상담
자료실
금융소비자보호체계
수수료안내
현재위치:
메인>
은행소개
>
고객센터
>
조직도
은행소개
고객센터
비전 및 경영지침
행장 인사말
윤리강령
연혁
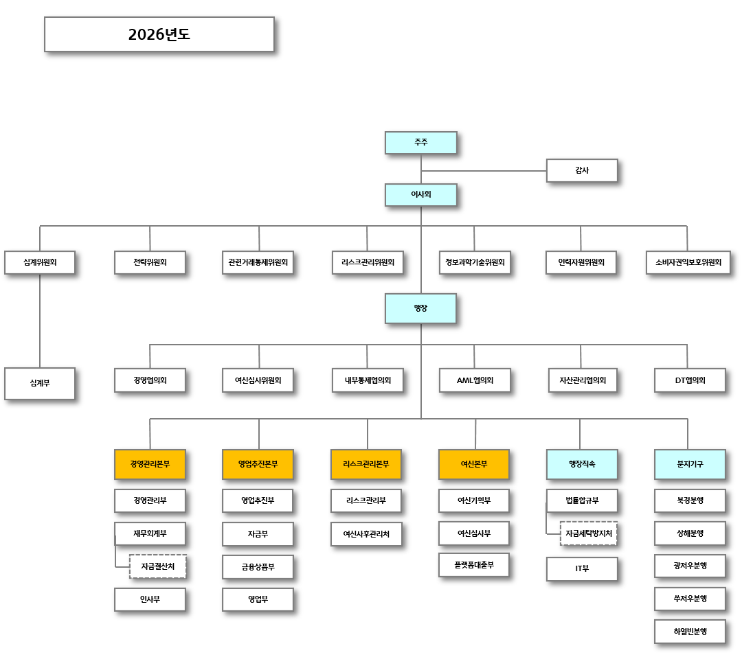
조직도
연차 보고서
신용평가 보고서
분지행안내
총행
북경분행
광저우분행
하얼빈분행
쑤저우분행
상해분행
KB 새소식
KB새소식
공지사항
홍보자료
채용정보
인사제도 소개
채용안내
은행 정보공시
조직도